
InStock

Problem
The Kroger Company was facing between 1.4 – 2.6 billion dollars of loss in sales due to the customers leaving stores as a result of empty sales shelves.
Project Overview
Even though the lost sales suggested that the Kroger stores don't have enough inventory at the store, research showed that a lot of the times the product was present at the store but was not brought to the sales floor in time. The In-stock project was initiated to bring efficiency in the process of receiving the inventory and managing it effectively so that the products are always in stock.

Solution
An Android mobile application installed on a Zebra handheld device that would help store associates to count and transfer inventory, get alerts on replenishment and assistance in ordering products. The ultimate aim of the solution is to lead the associates to increased productivity through efficiency in their daily tasks.
Features lead by me
A feature that enabled the users to count commodities in each 4ft bay of the sales floor
A feature that allowed the users to cycle-count certain commodities in the back-room on a weekly schedule
A feature for a quick daily inventory audit
-
Section Check
-
Back-room Count
-
My Daily Count
User Roles and Store Process Map

User Roles
Section Check Feature Designing
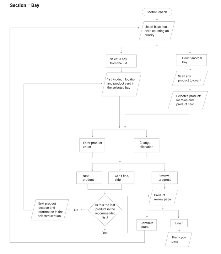
What is a Section Check?
It's an inventory audit feature that allows the users to cycle count commodities in each 4ft bay of the sales floor
Target Users
Department Managers
Problem Statement
How might we efficiently cycle count each commodity within the store so as to account for accuracy of in-hand inventory?
Solution Methodology
Google Venture's Design Sprint


Key Stakeholders
Product Owner, Business Owner, UX Lead, Store Operations Expert, Dev Lead
Research
Store Visit
Visited stores in Cincinnati area and conducted fly-on-the-wall observation studies
Insights from the store visit
-
The stores are generally divided into 3 main areas - the sales floor, the back room and office area. Sales floor is where the sales shelves are and back room is where the extra inventory is saved.
-
All the user roles are generally very busy between conducting their allocated tasks and helping out customers.
-
Every department has its own managers and clerks. Managers take care of making sure that the sales floor is fully stocked and arranged properly. They are in charge of inventory audit.
-
The clerks generally help out with replenishment and conditioning the shelves.
Sketching ideas and dot voting

Idea Selected
The system would generate a list of sections to be counted each week and the users would be guided through the exact locations of the sections to be counted. If the users didn't want to count sections guided by the system, they would also have the ability to count sections manually
Userflow


Wireframes
The Zebra Device

UI Design
According to the Usability Test feedback and the MVP requirement...
-
The manual section check was prioritized over the guided flow.
-
The prototype uses the KDS (Kroger Design System) components







Usability Testing
Tested the low fidelity wireframes for "Section Check" displayed above at a Kroger store in Cincinnati
Test Sample
5 Department Managers or leads
Goal of the test
To assess whether the users understand what the feature is about and can navigate through all the tasks independently.
Tasks
-
On the main menu, assess whether users understand the meaning of the name "Section Check"
-
Click through the prototype to show us how you would count the candy section.
-
You can't find the snickers at the location that the system has given you, what will you do?
-
Review the products counted and count more products.
Task Completion Metrics


Key Findings
-
All 5 users thought that the app was simple and user friendly
-
Surprisingly all 5 users defined a “section” as a 4ft wide section of products
-
4/5 users said they prefer to count products left to right starting at the top shelf. The 5th user preferred to count from top to bottom position by position.
-
3/5 users were confused as to why “not counted” was needed on the review screen
-
1/5 users said that she wouldn’t count small products individually, just takes an approximate visual count
-
1/5 of the users was not sure on what to do with skipped products
-
0/5 users noticed the ability to count sections manually and they didn’t particularly care about that ability even after bringing it to their attention.
New questions or ideas that came up
-
Is it necessary to provide the users with a manual scan option in this particular feature?
-
Should we report skipped products in other features for a follow up? (e.g. MDC)
-
Should we revisit can’t find/skip and either add reasons or change it to “Not in Section”?
-
Should we have an option of selecting a department before going into the recommended list?
Result
After the section check feature was rolled out in the grocery department of 4 pilot stores, the out of stocks reduced from an average of 93% to 26%







